モチベーションの木とは

 物事には、拠って立つところの【根(立ち位置)になる部分】と、目指すところの【果実(目的)になる部分】と、そこに至るための【幹(手段)になる部分】があります。これは、自分にとって何が根にあたり何が幹や果実にあたるのかをはっきりさせる事によって、モチベーションひいては満足の人生に繋げていこうとする試みです。

 自己啓発本の中には、ひたすら自分の中にあるものを把握して言語化して自分のやりたいことを絞り込んでいくものもありますが、ここではあえて理想を含んだ選択肢を提示しています。というのは、ただ自分の中にあるものを把握して自分の「心に従う」だけでは、不十分だと考えるからです。というのも、心というのは移ろいやすく流されやすいものなので、あまりあてにはならないからです。ゆえに、「心が従う」もの(理想)(軸となる判断基準)を持つというのも、人生においては大事なことのように思います。但し、人生の根本的な問題については宗教や哲学の分野に譲ります。ここでは、「このままでいいのか?」「これからどうしていこう?」と考えている人に、主に職業観を主体とした軸となる判断基準を持つことによって、満足の人生から大きく外れない選択を出来るようにサポートしています。又、人生の重要事項を選択する場面だけでなく、日々の生活の中でもこの結果を踏まえて実践していくことで満足の人生に近づけていくことができます。

※理論的根拠として「冊子web版」をUPしておりますので、そちらも合わせてご参照下さい。


プログラムの概要

 選択補助シートによる豊富な例示と解説をガイドにしながら、ボードや木のスティック、カードなどを使って「流れの構築」をサポートしています。このプログラムによる“見える化”によって、その思考の過程や結果を目に見える形にできれば、自分の頭の中を整理できるし、他者からのアドバイスも受け易くなります。
          ↓
これを活用して、「自分は何者で、何処に向かって生きていこうとしているのか」といったことを模索していきながら、最終的に“モチベーションの木”なるものを完成させる事によって、自分の“現在地”と“目的地”そこに至る“手段”が明確になり、流れを“見える化”させる事が出来ます。(シートが出来上がりましたら、プリントアウトしてお渡しします。)
          ↓      
それらがはっきりすれば、目指す所の“自分にとっての幸福(満足)”がどういうものか分かるので“意欲”が湧きますし、“活きる”ことにも繋がってきます。
          ↓     
つまり、この結果を“判断基準”にして人生の選択をしていけば、多少なりとも満足の人生に近づけるのではないかという事です。

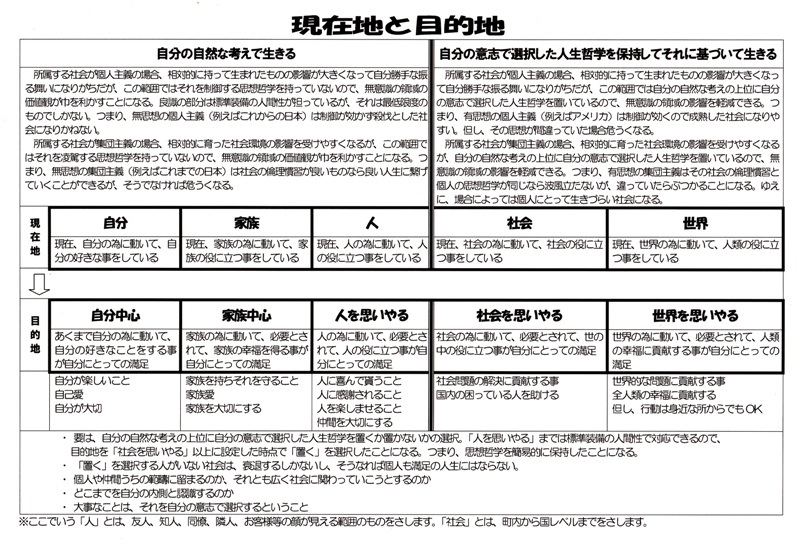
完成例

 

 

 

 

実施風景