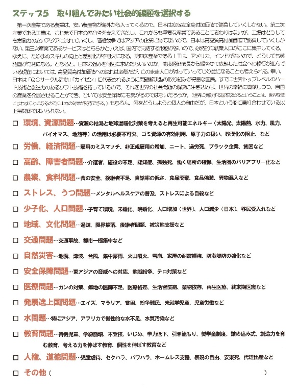
モチベーションの木プログラム 選択補助シート


 

はじめに
 これは、モチベーションの木プログラムを実施する際に使用していて、補助的な役割を担っているものです。プログラムをやっていく上でその全てを読みながらというのは難しいので、後日、気になった箇所を再度確認できるようにとの思いで掲載しております。

 

 

 

 

 

 

 

 

 

 

 

 

 

 

 

 

 

 

 

 

 

 


ご利用上の注意事項
 これは著作権も関係してきますので、無断での複写・転載・商用利用を禁止します。但し、出典を明記した上での部分的な引用についてはその限りではありません。